水道水の水質について(水質検査結果、水質検査計画等)
水質検査結果
■PFOS及びPFOAの水質検査結果について
・水道水における有機フッ素化合物(PFOS及びPFOA)について
■2025年度の水質検査結果
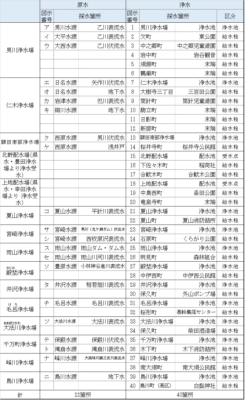
岡崎市の代表的な地点における、水質検査結果です。
(男川浄水場、仁木浄水場、北野配水場、上地配水場)
・
水質検査結果(2025年4月~2025年12月)(PDF形式 113キロバイト)
■過去の水質検査結果
・
令和6年度 水道水質報告書(PDF形式 15,345キロバイト)
・
令和5年度水道水質報告書(PDF形式 2,788キロバイト)
・
令和4年度水道水質報告書(PDF形式 2,563キロバイト)
・
令和3年度 水道水質報告書(PDF形式 4,724キロバイト)
・
令和2年度 水道水質報告書(PDF形式 2,877キロバイト)
水質検査計画
上下水道局では、安全で良質な水道水を、安心して皆様にご利用頂くため、平成16 年度より水質検査計画を毎年作成しております。
水質検査計画につきましては、市役所市政情報コーナーでも閲覧できます。
・
令和7年度 水道水水質検査計画(PDF形式 489キロバイト)
・
令和6年度 水道水質検査計画(PDF形式 891キロバイト)
・
令和5年度 水道水質検査計画(PDF形式 787キロバイト)
・
令和4年度 水道水質検査計画(PDF形式 783キロバイト)
・
令和3年度 水道水質検査計画(PDF形式 1,161キロバイト)
水質に関するよくある質問














