水道水の水質(水質検査結果、水質検査計画等)
水質検査結果
PFOS及びPFOAの水質検査結果について
2025年度の水質検査結果
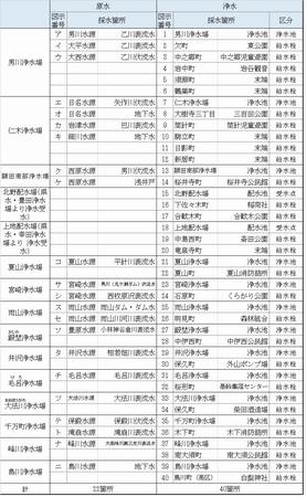
岡崎市の代表的な地点における、水質検査結果です。
(男川浄水場、仁木浄水場、北野配水場、上地配水場)


過去の水質検査結果
-
令和5年度水道水質報告書 (PDF 2.8 MB)
-
令和4年度水道水質報告書 (PDF 2.5 MB)
-
令和3年度 水道水質報告書 (PDF 3.0 MB)
-
令和2年度 水道水質報告書 (PDF 2.9 MB)
-
令和元年度 水道水質報告書 (PDF 5.0 MB)
水質検査計画
上下水道局では、安全で良質な水道水を、安心して皆様にご利用頂くため、平成16年度より水質検査計画を毎年作成しております。
水質検査計画につきましては、市役所市政情報コーナーでも閲覧できます。
-
令和7年度 水道水水質検査計画 (PDF 489.5 KB)
-
令和6年度 水道水質検査計画 (PDF 904.2 KB)
-
令和5年度 水道水質検査計画 (PDF 798.3 KB)
-
令和4年度 水道水質検査計画 (PDF 794.0 KB)
-
令和3年度 水道水質検査計画 (PDF 1.8 MB)
水質に関するよくある質問
関連記事
PDFファイルをご覧いただくには、「Adobe Acrobat Reader」が必要です。お持ちでない方はアドビ社のサイト(新しいウィンドウ)からダウンロード(無料)してください。
より良いウェブサイトにするために、ページのご感想をお聞かせください。
このページに関するお問い合わせ
上下水道部 水道浄水課 浄水管理係
〒444-0007 岡崎市大平町字塚畑1番地(男川浄水場内)
電話:0564-22-1101 ファクス:0564-22-1675
上下水道部 水道浄水課 浄水管理係へのお問い合わせは専用のフォームをご利用ください